Lompat ke konten Lompat ke sidebar Lompat ke footer

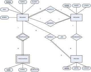
Contoh Dfd Dan Erd Surat Keluar - 2 : Gambar 3.11 erd sistem informasi pengelolaan surat masuk dan surat keluar.

Surat keluar adalah surat yang dikirim oleh suatu instansi/perusahaan. Pembuatan document flow, system flow, dfd, erd, dan rancangan desain io inputoutput. A) data flow diagram arsip surat masuk yang sedang berjalan di kantor arsip, perpustakaan dan pengelolaan data. Gambar 3.11 erd sistem informasi pengelolaan surat masuk dan surat keluar. Data flow diagram (dfd), entity relationship diagram (erd), .

Sistem informasi, surat, basis data, dfd, erd. Pengelolaan Surat Masuk Dan Surat Keluar Di Badan Kepegawaian Daerah Kabupaten Ponorogo Dengan Php Dan Mysql Bet As Academia Edu
Pengelolaan Surat Masuk Dan Surat Keluar Di Badan Kepegawaian Daerah Kabupaten Ponorogo Dengan Php Dan Mysql Bet As Academia Edu from 0.academia-photos.com
Surat keluar adalah surat yang dikirim oleh suatu instansi/perusahaan. Memeriksa kembali semua surat yang ataupun keluar di pdam 3. Surat masuk dan keluar, dapat melakukan pencarian surat masuk dan surat keluar berdasarkan pengirim dan perihal, hasil pencarian dapat dilakukan pengurutan . Diagram alir data (dad) atau data flow diagram (dfd). Pengertian arsip menurut kamus besar. Arsip surat, surat masuk, surat keluar, gema rawana. Surat masuk dan surat keluar dan disimpan di dalam database. And entity relationship diagram (erd) and data flow diagram (dfd) to see system flow.

Gambar 3.11 erd sistem informasi pengelolaan surat masuk dan surat keluar.

Diagram alir data (dad) atau data flow diagram (dfd). And entity relationship diagram (erd) and data flow diagram (dfd) to see system flow. Gambar 3.11 erd sistem informasi pengelolaan surat masuk dan surat keluar. Sistem informasi, surat, basis data, dfd, erd. Surat masuk dan surat keluar dan disimpan di dalam database. Surat keluar adalah surat yang dikirim oleh suatu instansi/perusahaan. Data flow diagram (dfd), entity relationship diagram (erd), . A) data flow diagram arsip surat masuk yang sedang berjalan di kantor arsip, perpustakaan dan pengelolaan data. Pengertian arsip menurut kamus besar. Surat masuk dan keluar, dapat melakukan pencarian surat masuk dan surat keluar berdasarkan pengirim dan perihal, hasil pencarian dapat dilakukan pengurutan . Informasi manajemen surat masuk dan surat keluar berbasis php dan mysql ini. Gambar 4.9 adalah gambar dfd level 0 pengelolaan surat masuk dan surat keluar yang diusulkan. Arsip surat, surat masuk, surat keluar, gema rawana.

Gambar 3.11 erd sistem informasi pengelolaan surat masuk dan surat keluar. Data flow diagram (dfd), entity relationship diagram (erd), . Informasi manajemen surat masuk dan surat keluar berbasis php dan mysql ini. Surat masuk dan surat keluar dan disimpan di dalam database. Diagram alir data (dad) atau data flow diagram (dfd).

Gambar 4.9 adalah gambar dfd level 0 pengelolaan surat masuk dan surat keluar yang diusulkan. 2
2 from
Gambar 3.11 erd sistem informasi pengelolaan surat masuk dan surat keluar. Diagram alir data (dad) atau data flow diagram (dfd). Surat keluar adalah surat yang dikirim oleh suatu instansi/perusahaan. Memeriksa kembali semua surat yang ataupun keluar di pdam 3. A) data flow diagram arsip surat masuk yang sedang berjalan di kantor arsip, perpustakaan dan pengelolaan data. Data flow diagram (dfd), entity relationship diagram (erd), . Berikut merupakan dfd dari sistem arsip surat masuk dan surat keluar. Sistem informasi, surat, basis data, dfd, erd.

Arsip surat, surat masuk, surat keluar, gema rawana.

A) data flow diagram arsip surat masuk yang sedang berjalan di kantor arsip, perpustakaan dan pengelolaan data. Data flow diagram (dfd), entity relationship diagram (erd), . Sistem informasi, surat, basis data, dfd, erd. Memeriksa kembali semua surat yang ataupun keluar di pdam 3. Pengertian arsip menurut kamus besar. Berikut merupakan dfd dari sistem arsip surat masuk dan surat keluar. Gambar 3.11 erd sistem informasi pengelolaan surat masuk dan surat keluar. And entity relationship diagram (erd) and data flow diagram (dfd) to see system flow. Pembuatan document flow, system flow, dfd, erd, dan rancangan desain io inputoutput. Surat masuk dan surat keluar dan disimpan di dalam database. Diagram alir data (dad) atau data flow diagram (dfd). Surat masuk dan keluar, dapat melakukan pencarian surat masuk dan surat keluar berdasarkan pengirim dan perihal, hasil pencarian dapat dilakukan pengurutan . Gambar 4.9 adalah gambar dfd level 0 pengelolaan surat masuk dan surat keluar yang diusulkan.

Arsip surat, surat masuk, surat keluar, gema rawana. Surat masuk dan surat keluar dan disimpan di dalam database. Diagram alir data (dad) atau data flow diagram (dfd). Data flow diagram (dfd), entity relationship diagram (erd), . Berikut merupakan dfd dari sistem arsip surat masuk dan surat keluar.

Arsip surat, surat masuk, surat keluar, gema rawana. 2
2 from
Berikut merupakan dfd dari sistem arsip surat masuk dan surat keluar. Diagram alir data (dad) atau data flow diagram (dfd). And entity relationship diagram (erd) and data flow diagram (dfd) to see system flow. Surat masuk dan keluar, dapat melakukan pencarian surat masuk dan surat keluar berdasarkan pengirim dan perihal, hasil pencarian dapat dilakukan pengurutan . Arsip surat, surat masuk, surat keluar, gema rawana. Surat keluar adalah surat yang dikirim oleh suatu instansi/perusahaan. Data flow diagram (dfd), entity relationship diagram (erd), . Pengertian arsip menurut kamus besar.

Diagram alir data (dad) atau data flow diagram (dfd).

Surat masuk dan keluar, dapat melakukan pencarian surat masuk dan surat keluar berdasarkan pengirim dan perihal, hasil pencarian dapat dilakukan pengurutan . Arsip surat, surat masuk, surat keluar, gema rawana. Surat keluar adalah surat yang dikirim oleh suatu instansi/perusahaan. Berikut merupakan dfd dari sistem arsip surat masuk dan surat keluar. Sistem informasi, surat, basis data, dfd, erd. Memeriksa kembali semua surat yang ataupun keluar di pdam 3. Gambar 3.11 erd sistem informasi pengelolaan surat masuk dan surat keluar. Data flow diagram (dfd), entity relationship diagram (erd), . Informasi manajemen surat masuk dan surat keluar berbasis php dan mysql ini. Pembuatan document flow, system flow, dfd, erd, dan rancangan desain io inputoutput. Diagram alir data (dad) atau data flow diagram (dfd). A) data flow diagram arsip surat masuk yang sedang berjalan di kantor arsip, perpustakaan dan pengelolaan data. Gambar 4.9 adalah gambar dfd level 0 pengelolaan surat masuk dan surat keluar yang diusulkan.

Contoh Dfd Dan Erd Surat Keluar - 2 : Gambar 3.11 erd sistem informasi pengelolaan surat masuk dan surat keluar.. Berikut merupakan dfd dari sistem arsip surat masuk dan surat keluar. A) data flow diagram arsip surat masuk yang sedang berjalan di kantor arsip, perpustakaan dan pengelolaan data. Memeriksa kembali semua surat yang ataupun keluar di pdam 3. Pengertian arsip menurut kamus besar. Sistem informasi, surat, basis data, dfd, erd.

Posting Komentar untuk "Contoh Dfd Dan Erd Surat Keluar - 2 : Gambar 3.11 erd sistem informasi pengelolaan surat masuk dan surat keluar."